免費咨詢熱線
0512-66182570158、標準液氧供氧氣站-杜爾裝備
文章出處:admin 發表時間:2020-04-07 13:24:16
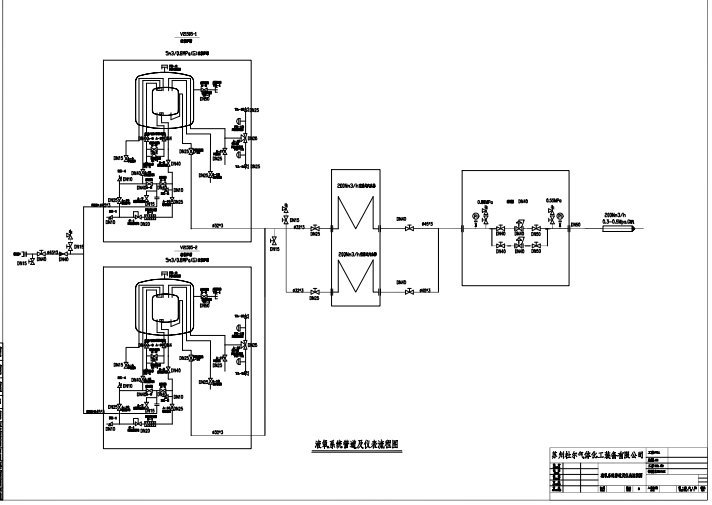
標準液氧供氧氣站
按照目前醫院的供氣模式,大多選用2-3臺5立方液氧儲罐,配200標方氣化器和調壓裝置,保證出口壓力不低于0.4MPa。如工藝流程所示:

液氧通過專用槽車送到現場,通過低溫軟管接通儲罐,利用槽車與儲罐的壓差卸液,需要供氧時把儲罐液氧排液閥門打開,通過空溫式氣化器氣化變成氣體,經過調壓穩壓后送入氧氣管道到用氣點。至少兩臺儲罐兩臺氣化器。調壓裝置也按照雙路進行設計,都是考慮了備用的情況,緊急情況下有備用設備可用。與氧氣接觸的管道閥門均采用S30408不銹鋼材質并做脫油脫脂處理,保證安全。
相關新聞
- 216、雙金屬全容罐吊頂結構優點-杜爾裝備 [2023-05-08]
- 215、低溫儲罐方案設計原則-杜爾裝備 [2023-05-08]
- 214、低溫儲罐安全教育培訓-杜爾裝備 [2023-05-08]
- 213、項目施工管理的目標-杜爾裝備 [2023-05-08]
- 212、杜爾大型低溫儲罐質量服務優勢-杜爾裝備 [2023-05-08]
- 211、杜爾大型低溫儲罐技術設備優勢-杜爾裝備 [2023-05-08]
- 216、常壓低溫儲罐設計范圍-杜爾裝備 [2023-05-08]
- 215、低溫LNG儲罐工藝流程-杜爾裝備 [2023-05-08]
- 214、低溫氬氣儲罐測試手段-杜爾裝備 [2023-05-08]
- 213、低溫乙烯真空儲罐產品性能描述-杜爾裝備 [2023-05-08]


